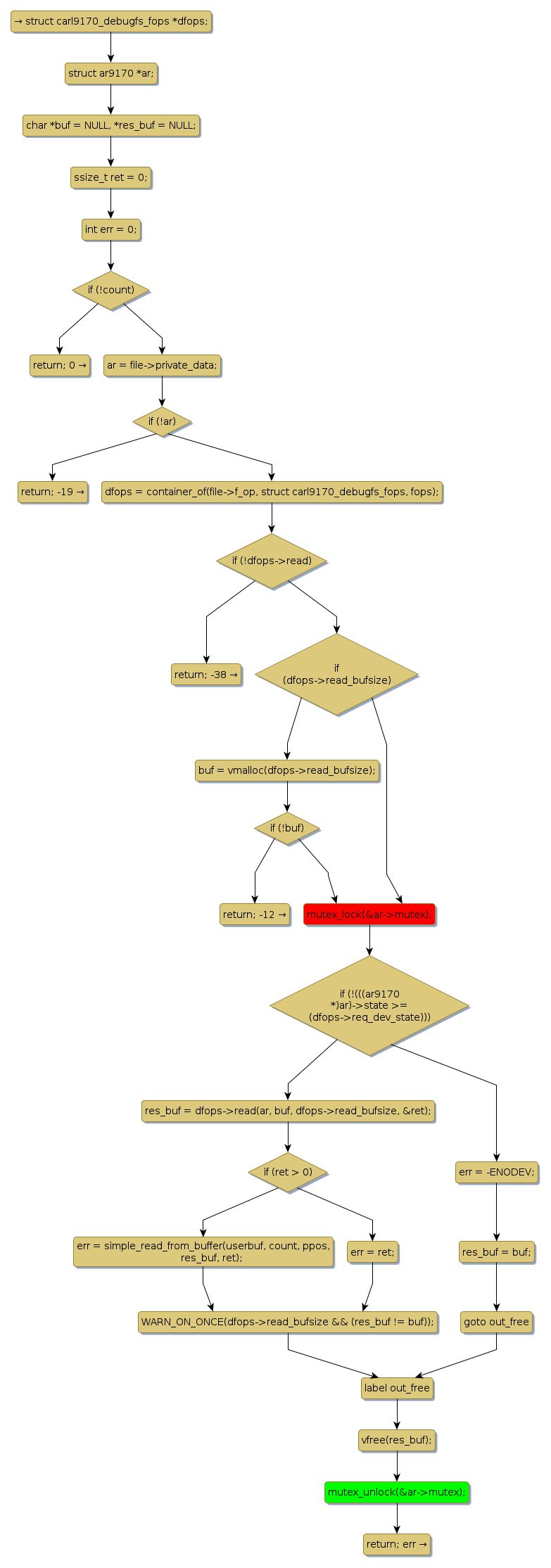
Instance Verification Kit (IVK)
mutex lock @ [2876+23+/linux-3.19-rc1/drivers/net/wireless/ath/carl9170/debug.c]
Instance Signature: mutex
|
The Matching Pair Graph:
|
|
Function Name
|
Control Flow Graph (CFG)
|
Events Flow Graph (EFG)
|
Source Correspondence
|
|
carl9170_debugfs_read
|
|
|
[2354+21+/linux-3.19-rc1/drivers/net/wireless/ath/carl9170/debug.c]
|